2021年10月28日 10:48 界面新闻

新一轮本土疫情正在全国“多点传播”。国家卫健委网站消息,10月27日0—24时,31个省(自治区、直辖市)和新疆生产建设兵团报告新增确诊病例39例。其中本土病例23例(甘肃8例,其中张掖市4例、兰州市1例,兰州新区1例,嘉峪关市2例;内蒙古7例,均在阿拉善盟;北京3例,均在昌平区;宁夏2例,均在银川市;黑龙江1例,在黑河市;山东1例,在日照市;四川1例,在自贡市),含2例由无症状感染者转为确诊病例(北京1例,四川1例)。无新增死亡病例。无新增疑似病例。
新增本土无症状感染者11例(山东4例,均在日照市;黑龙江3例,均在黑河市;北京2例,均在昌平区;云南2例,均在德宏傣族景颇族自治州)。
界面数据统计国家卫健委每日疫情通报后发现,截至10月26日,本轮关联“旅游团”疫情的本土确诊病例数累计达230例,占到全国本土累计确诊病例数的90%以上。那么,和此前南京、郑州、莆田及哈尔滨4次疫情相比,此次关联“旅行团”的新一轮本土疫情有何特点?
累计确诊病例数处在“中等水平”,增长趋势与此前4次接近
从累计确诊人数来看,截至10月26日,持续10天的新一轮本土疫情已累计有230例确诊病例。同时段(疫情传播前10天)内,莆田、南京、郑州、哈尔滨4次疫情累计确诊病例分别有363例、238例、127例和84例。也就是说,和此前4次疫情相比,目前新一轮本土疫情确诊病例数整体处在“中等水平”。

从增长趋势上看,新一轮本土疫情单日新增确诊病例数整体仍呈上升趋势,与此前4次本土疫情趋近相同。

部分病例排毒量大,普通型病例偏多
从确诊病例类型来看,与此前4次本土疫情相比,新一轮本土疫情“普通型”病例占比偏高。据界面数据不完全统计,在有明确病例类型通报的新一轮本土76例确诊病例中,“普通型”病例占比达56.58%,比此前南京疫情、哈尔滨疫情分别高出11.03个百分点、2.65个百分点。

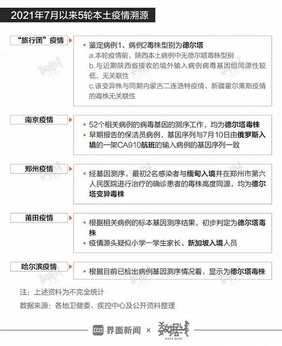
从传播源头来看,和此前4次疫情一样,新一轮本土疫情最早确诊的病例均涉德尔塔毒株。截至目前,南京、郑州疫情已分别“锁定”境外航班、入境确诊人员,莆田疫情疑似源头为入境人员,哈尔滨疫情尚未通报源头,本次新一轮本土疫情流调溯源仍在进行中。

但据国务院联防联控机制,(新一轮本土疫情)部分病例的呼吸道样本病毒核酸载量高,提示病例排毒量大,传播力强,在暴露人群中引起续发传播的风险高。
与此前4次相比,本轮疫情扩散区域广、扩散速度快
从扩散地区来看,截至10月26日,新一轮本土疫情已扩散至全国11省份23地,扩散地区超此前4次疫情。从扩散速度上看,新一轮本土疫情从发现到扩散23地仅用10天,远超同时段内南京、莆田、郑州和哈尔滨疫情。

从传播链来看,此前4次本土疫情,早期主传播链多集中在“疫情首发地”,例如南京疫情的禄口国际机场传播链、郑州疫情市六院传播链、莆田疫情的铺头小学、协胜鞋厂传播链。与之相比,新一轮本土疫情传播早期的“旅行团”主传播链,就已跨区域、涉多地人员。

非关联“主传播链”病例数占比低于此前疫情
据界面数据统计,7月以来的4次本土疫情,在“主传播链”疫情之外,均另有非关联“主传播链”的其他疫情在同时传播。截至10月26日,在新一轮本土疫情中,非关联“主传播链”(旅行团)疫情的确诊病例数约占到全国本土累计确诊病例数的6.88%。
6.88%处于何种水平?此前南京、莆田两次本土疫情传播期间,全国范围内非关联“主传播链”疫情的确诊病例数分别占到同时段全国本土累计确诊病例数的约17.11%、15.98%。

此前疫情最长持续37天,本次何时结束?
从此前4次疫情持续时长来看,如果以最后一次确诊病例通报时间作为疫情截止日期来计算,南京疫情持续时长为37天,郑州、莆田疫情分别为24天、23天,哈尔滨疫情为15天。
截至10月26日,新一轮关联“旅行团”的本土疫情已持续10天。据国家卫健委疾控局此前通报,预计随着风险人群排查和筛查工作持续开展,未来几天(新一轮本土疫情)发现病例数将继续增多。
